欢迎来到福建省海峡拍卖行有限公司官网!
平潭城关沿街房地产拍卖公告
受委托,兹定于2026年3月30日上午10时至2026年3月31日上午10时止(延时的除外)在阿里资产(https://zc-paimai.taobao.com/)举行房地产拍卖会。拍卖标的:
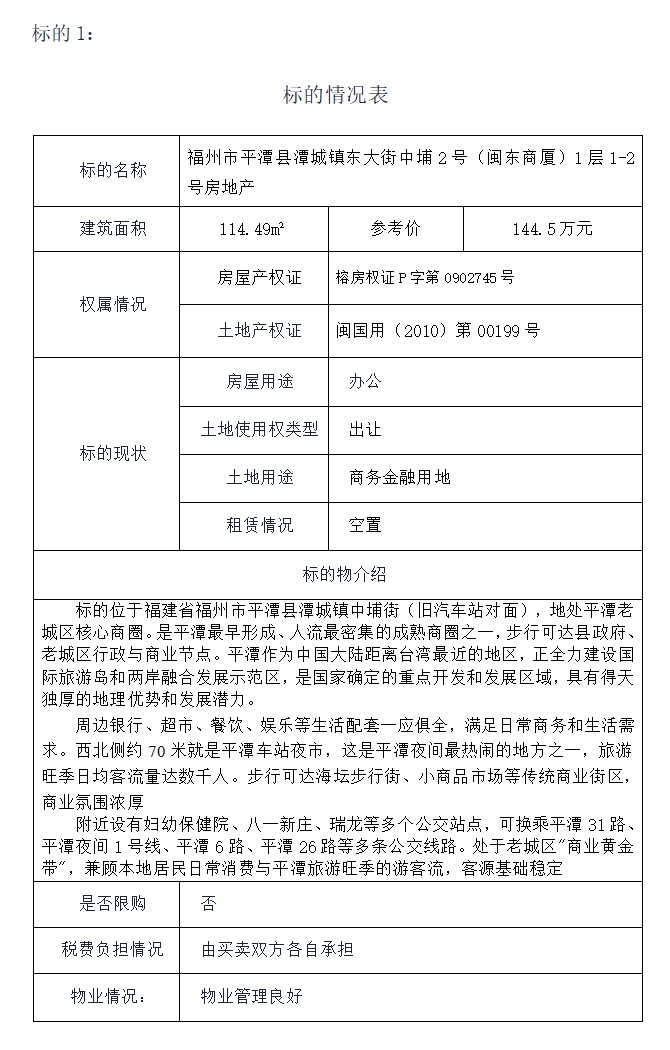
1、福州市平潭县潭城镇东大街中埔2号(闽东商厦)1层1-2号房地产(建筑面积约114.49㎡)。
2、福州市平潭县潭城镇东大路84号A幢1层1-3号房地产(建筑面积约197.58㎡)。
(标的情况详见本公司网站)
有意竞买者,请与本公司联系看样,办理相关报名登记手续。
★标的展示时间、地点:即日起至2026年3月27日,标的物现场
★联系电话:杜女士18120887908、18120881598、0591-87810107
★联系地址:福建省福州市鼓楼区五四路210号国际大厦20层
★网 址:http://www.fjhxpmh.com
★公司微信号:hxpmh1995
福建省海峡拍卖行有限公司
2026年3月13日







